古谷 やすひこの投稿一覧
-
【予算要望懇談】「視覚障害のある方にも分か...
6月15日(金) 横浜市身体障害者団体連合会との来年の予算要望についての懇談。横浜市身体障害者団体連...
-
【予算要望懇談】「精神障害者は経済的基盤が...
6月18日(月) 横浜市精神障害者家族会との懇談。「24時間の支援付きのグループホームを整備してほし...
-
【予算要望懇談】「医療従事者の人材育成をも...
6月14日(木) 神奈川県民主医療機関連合会 横浜協議会の皆さんと懇談。 「無料低額診療事業で、院...
-
【予算要望懇談】「支援員の処遇改善を抜本的...
6月12日の夜には、横浜学童保育連絡協議会との来年度の予算要望について懇談。 「クラブの規模に関わ...
-
【予算要望懇談】「新設保育園ができると保育...
今日は、午後から横浜市私立保育園園長会との懇談。 「新設保育園ができると保育士不足になり、保育士不...
-
【予算要望懇談】「医療人材の育成について、...
今日の二団体目の懇談は、横浜市病院協会との懇談。 「地域医療構想を進めていくにあたっての地域医療検...
-
【予算要望懇談】「精神障害者の就労支援の拡...
今日から、来年度の予算要望策定に向けて、各団体との懇談がはじまりました!今日は、まず横浜市精神障害者...
-
【予算要望懇談】「小児医療費助成の分野でも...
今日の午後から、神奈川県保険医協会横浜支部のみなさんとの予算要望懇談会。「小児医療費助成の分野でも高...
-
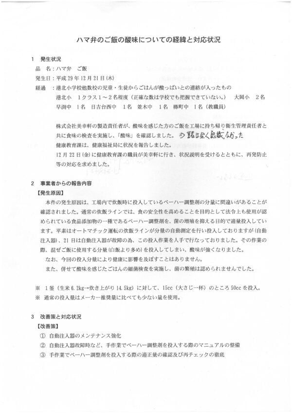
「ご飯がすっぱい」⇒そのご飯を食べた1201人...
「ご飯がすっぱい」 こういう生徒の訴えがきっかけでハマ弁の製造業者の一つ「美幸軒」の川崎工場で製造され...
-
寺谷にこにこ保育園が休園に追い込まれた本当...
寺谷にこにこ保育園についての横浜市から正式な経過報告が3/15に、横浜市会こども青少年局の常任委員会で以...



くらし平和をいちばんに!みんなの幸せをまも...
【議会のリアル】山中市長のパワハラ問題で、...
「聞こえ」をあきらめないために――横浜市の補...
